

شرکت دانش بنیان عمران آسایش جنوب (عماکو) در سال 1386 با هدف ارائه خدمات فنی و مهندسی در زمینه های عمرانی، تاسیساتی، نفت و گاز و محیط زیست توسط گروهی از مهندسان جوان تاسیس گردید..عماکو به عنوان اولین و تنها ارائه دهنده خدمات مدیریت پسماند حفاری چاه های نفت و گاز و پاکسازی آلودگی های نفتی به روش بیولوژیک، موفق شده است با بهرهگیری از توان علمی و عملیاتی اساتید محترم دانشگاه های کشور، مشاوران توانمند، مدیران مجرب، کارشناسان و متخصصین متعدد خود؛ و برخورداری ازحجم بالای امکانات و تجهیزات، اقدامات مفید و مثمر ثمری را در حفاظت و صیانت از محیط زیست کشور (خصوصا مناطق نفتخیز) به اجرا در آورده و هر پروژه بزرگ و پیچیده را در صعب العبورترین مناطق، و درکوتاهترین زمان ممکن، با رعایت کلیه استانداردها و مشخصات فنی و با مناسبترین روش اجرایی، طراحی و اجرا نماید.
شرکت (عماکو) با توکل به خداوند متعال و با بهرهگیری از تکنولوژیهای نوین، ماشینآلات، تجهیزات، امکانات، ظرفیتها و توانمندیهای در دسترس، برنامه ریزی لازم را برای توسعه موفقیت آمیز پروژههای مورد نظر کارفرمایان محترم، به مورد اجرا گذشته است. اتمام و تحویل کلیه پروژههای تحت پیمان و حسن سابقه و استمرار فعالیت در طی این مدت، بیانگر اعتماد و اطمینان کارفرمایان محترم بر عملکرد شرکت در خدمات ارائه شده میباشد.
امید است فعالیتهای این شرکت در سازندگی و آبادانی میهن مان نقشی هرچند کوچک اما مفید و موثر ایفا نماید.


پویان رحمتی
مدیر عامل

پگاه رحمتی
رئیس هیات مدیره

سحر بهزادی
مدیر اداری و داخلی
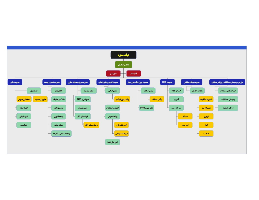
علی نجفی
مدیر پروژه پسماند حفاری
عبدالله کیانی
مدیر پروژه لوله مغزی سیار

محمدعلی باروزه
مدیر HSE
محمدعلی بلادی
مدیر مالی

محمد رئیسی
مدیر پایگاه

محمدرضا عساکره
بازرسی و ارزیابی عملکرد

شکوفه سرکاکی
مسئول روابط عمومی

علی رعیت پیشه
معاونت عملیات پسماند

ایمان بهزادی
مسئول انبار

سردار کریمی
مسئول پشتیبانی

بهاره محمدزاده
مسئول حقوق و دستمزد

رضا عربحسنی
مسئول ترابری و لجستیک

سپهر شیرازینژاد
PMO

امین عیدیپور
سوپروایزر ارشد عملیات

داوود نوذر اصل
سوپروایزر ارشد عملیات

سید مهدی صالحی
سوپروایزر ارشد عملیات

مهران یوسفی
سوپروایزر ارشد عملیات

وحید شجاعی
سوپروایزر ارشد عملیات

حسین قنواتی
سوپروایزر ارشد عملیات

وحید رئیسی
سوپروایزر عملیات

منشور اخلاقی سازمان (Code Of Conduct) یا بهاختصار COD که به آن بعضاً نظامنامه یا مرامنامه اخلاقی هم گفته میشود، مجموعهای از قوانین و عرفهای حاکم بر یک سازمان است که چارچوب اصول ارزشی، حرفهای، اخلاقی و رفتاری کارکنان آن سازمان را نشان میدهد. تدوین منشور اخلاقی سازمان یکی از بهترین روشها برای انتقال ارزشهای اساسی سازمان به دیگران است. ارزشها، اهداف، نگرشها و عملکردهای مشترک یک سازمان را باید در فرهنگ آن سازمان جستجو کرد. حاکمیت یک فرهنگ قوی و منسجم بر سازمان، ضمن کمک به بهبود مستمر کل مجموعه، درک روشنی نسبت به سازمان برای همه ذینفعان آن ایجاد میکند.
نتایج یک پژوهش علمی نشان میدهد 73% از کارکنانی که سازمان آنها دارای یک منشور اخلاقی مُدون و مکتوب هستند، بر این باورند که وجود چنین سندی، سازمان را به مکان بهتری برای کار کردن تبدیل میکند. این منشور، انتظارات حرفهای، اخلاقی و رفتاری سازمان از کارکنان را بهروشنی تشریح میکند. به عبارت سادهتر، کارکنان را درباره «باید و نبایدهایی»که شناخت و رعایت آنها برای موفقیت فردی و سازمانی ضرورت دارد، کاملاً توجیه مینماید.
عماکو نیز به منظور تشریح چارچوب اصول ارزشی، حرفهای، اخلاقی و رفتاری مدیران و کارکنان؛ منشور سازمانی خود را تنظیم و تقدیم میدارد.
